Forumi
Home Pravila i pomoć Članovi Kalendar Današnji postovi


Povratak   PC Ekspert Forum > Internet i mrežne tehnologije > Mreže
Ime
Lozinka

Odgovori
 
Uređivanje
Staro 01.03.2009., 19:25   #31
fisherzoran
Registered User
Moj komp
 
Datum registracije: Feb 2009
Lokacija: Ivanec
Postovi: 22
nije slab signal jer ga laptopom hvatam 85% ili oko 4 crtice kad refrešam preko windowsa
fisherzoran je offline   Reply With Quote
Staro 01.03.2009., 19:37   #32
ivanr
Premium
 
Datum registracije: Jun 2008
Lokacija: Zagreb
Postovi: 350
Da, ali ta antena u laptopu nije spojena na Airlive nego vanjska. :-)
Uostalom, odluči se hoćeš li spajati 2 routera žično ili bežično, ne može oboje.
Je li onaj printscreen statusa bio iz sobe ili sa tavana?
ivanr je offline   Reply With Quote
Staro 01.03.2009., 20:08   #33
fisherzoran
Registered User
Moj komp
 
Datum registracije: Feb 2009
Lokacija: Ivanec
Postovi: 22
gledaj ovak svejedno mi je kak je spojemo samo da proradi i da radi net. ako je moguće ja bi da se spoji bežično jer airlive stoji na tavanu samo nekoliko metara od thompsona pa mi se neda naknadno bušiti rupe u zidu zbog mrežnog kabla. ako znaš reci mi detaljne upute pa da spojim bežično i koji je način najbolji. printscreen je iz sobe kad je na airlive spojen drugi komp na kojem je xp jer ga preko windows 7 ne mogu konfigurirati,a i kad je taj komp spojen ne može se na net preko airlive. možda nije ni neke dobro podešeno
fisherzoran je offline   Reply With Quote
Staro 01.03.2009., 20:48   #34
ivanr
Premium
 
Datum registracije: Jun 2008
Lokacija: Zagreb
Postovi: 350
Napisao si da kabel već imaš, al dobro.
Ako hoćeš bežično onda stavi u universal repeater mode, podesi SSID i ESSID i eventualnu enkripciju kao na thomsonu i to je to. Pitanje je hoće li dobro raditi zbog vanjske antene na Airlive-u.
Nakon toga LAN portovi na Airlive-u ti više neće raditi, moći ćeš se na njega spojiti samo bežično. Ako se ne budeš mogao spojiti bežično morat ćeš resetirati Airlive na tvorničke postavke guranjem spajalice.
ivanr je offline   Reply With Quote
Staro 01.03.2009., 21:10   #35
The Pill Man
Premium
 
The Pill Man's Avatar
 
Datum registracije: Jan 2006
Lokacija: Šibenik
Postovi: 325
Sorry, morao sam na teren, pun klinac problema sa opremom zbog loše nule na dovodu ( za one koji to kuže posljedica je nesimetrija faznih napona - u ovom slučaju čak 340V fazni napon tako da je gorilo po ormaru ).

A sad airlive.
Kao prvo moraš se potruditi i malo proučiti manual. Vidim da se gori dosta loše razumijete/mo o postojećem stanju a i željama a bez toga nema naprijed.
Na netu ima hrpa manuala oko postavki lana i wlana pa prvo malo pročitaj (nemoj misliti da sam neki genij za mreže, dapače moje znanje je limitirano vremenom koje kronično nemam da sve pročitam).
Za početak radi lakše dijagnostike, podesi airlive u WISP modu. Razlika između WISP i WISP+UR je samo u tome što je WISP+UR potpuno wireless rješenje ( i link prema ruteru i klijentu ) dok je WISP prema klijentu isključivo LAN ( kabel ).
Dakle u modu WISP jedini wireless link koji ti je problem jest ruter-ap.
Osnovne stvari koje moraš podesiti su:
-IP adresu samog rutera i isključiš mu DHCP za lan (samo dok sve ne podesiš)
-IP adresu PC-a, gateway i DNS
-SSID, WEP i IP adresu za wlan u AP-u (DHCP stavi na off u ruteru) a mislim da AP ima i site survay za lakše traženje.

Dakle radi lakšeg shvaćanja, ovdje ruter gledaš kao davatelja pristupa internetu na koji se AP kači dok AP na LAN strani glumi ruter za klijente koji dijele kroz taj AP dijele isti pritup internetu.
Možda bi bilo dobro da obratiš pozornost i na IP koji ćeš dodijeliti ruteru, wlanu AP-a i Lanu AP-a. Probaj da ti wlan i lan budu različiti u redu, npr, 192 168 1 xxx ; 192 168 2 xxx

Kad proučiš manual, i napraviš postavke napravi screenshoot-ove iz izbornika sa podešenjima rutera, AP-a i PC-a pa ćemo vidjeti "KO TO TAMO HEBE".

Sorry ako se brzo ne javim jer opet moram na teren- moram u kontrolu postrojenja - valjda će sve biti OK.
__________________
Pill Man
The Pill Man je offline   Reply With Quote
Staro 02.03.2009., 21:57   #36
fisherzoran
Registered User
Moj komp
 
Datum registracije: Feb 2009
Lokacija: Ivanec
Postovi: 22
ovak zgleda u gateway+ap modu ali nikako da se susjedi spoje na nat i također nema lana
Attached Thumbnails
Click image for larger version

Name:	ap+gateway.jpg‎
Views:	293
Size:	97.9 kB
ID:	9406  

Zadnje izmijenjeno od: fisherzoran. 02.03.2009. u 22:31.
fisherzoran je offline   Reply With Quote
Staro 03.03.2009., 00:04   #37
pinkskin
Premium
Moj komp
 
pinkskin's Avatar
 
Datum registracije: Sep 2006
Lokacija: Daruvar
Postovi: 1,744
Da ne otvaram novu temu postavio bih pitanje ovdje.

htio bih podjelit sa frendom ADSL samo je problem što nemamo optičku vidljivost (možda i ima kad se popnemo na krov ali još nismo probali). ja sam prenio modem u sobu (plavi kvadratić) i sa nekom USB wireless karticom na njegovom tavanu smo uhvatili moj signal ali nije bilo niti jedne crtice (windowsov program za wireless) i naravno nije se mogo spojit.

Sad smo razmišljali da uzmemo AirLive WL-5460AP i damo ga na tavan od doma (crni kvadratić) i možda neku antenu te ju stavimo na krov (ovakvu nekakvu http://www.diskont24.com/product.php...cat=162&page=1) doma.

Kod doma samo probali uhvatit sa laptopom signal mog rutera (bio je u sobi gdje je crveni kvadratić) i uhvatili ga, dvije crtice po programu iz windowsa, spojili se i na speedtestu je pokazo brzinu koju ja dobijem i kod kuće.

AirLive bi stavili u repeatar mod, udaljenost je jedno 100 metara od moje kuće do doma a od njehove do doma nešto manje.

Frend ima komp kod prozora (zeleni kvadratić) i antenu (ovakvu nekakvu http://www.diskont24.com/product.php...cat=162&page=1)
Sad dali bi to radilo i dali bi trebali stavit neku bolju antenu kod njega ili na Airlive.
Moj modem je Thomson ST780WLi.

Slika:
__________________


Zadnje izmijenjeno od: pinkskin. 03.03.2009. u 00:24.
pinkskin je offline   Reply With Quote
Staro 03.03.2009., 00:32   #38
ivanr
Premium
 
Datum registracije: Jun 2008
Lokacija: Zagreb
Postovi: 350
Citiraj:
Autor fisherzoran Pregled postova
ovak zgleda u gateway+ap modu ali nikako da se susjedi spoje na nat i također nema lana
Dobro, znači izabrao si GW mode.
Prema ovome mi izgleda da je veza thomson<->airlive uspostavljena i to bi trebalo biti OK.
Sada napravi ono što se inače ne preporuča, a to je dvostruki NAT:
1. Promijeni LAN IP adresu Airlive-a nazad na 192.168.100.252.
2. Uključi DHCP server na LAN strani.
3. Promijeni SSID na Airlive-u da bude različit od onog na Thomsonu.

Nakon ovoga bi se trebao moći spojiti i LAN-om i Wirelessom na Airlive i preko njega na internet. Susjedi bi se isto trebali moći spojiti ako je signal dovoljno dobar.
Dvostruki NAT bi ti mogao stvoriti probleme ako budeš htio forwardirati neke portove susjedima, ali ne nužno. Mislim da ga nećeš moći izbjeći s ovim Airlive-om, barem ja nisam mogao kad sam pokušavao nešto slično.
ivanr je offline   Reply With Quote
Staro 03.03.2009., 00:38   #39
ivanr
Premium
 
Datum registracije: Jun 2008
Lokacija: Zagreb
Postovi: 350
@pinkskin
Možeš pokušati, ali mislim da ćeš imati problema sa čestim pucanjima veze zbog slabog signala ako uopće proradi. Možda je bolje da uzmeš WL-5470AP i staviš južnoamerički firmware pa ga nasviraš na maximum ako baš želiš pokušati.
ivanr je offline   Reply With Quote
Staro 03.03.2009., 17:06   #40
fisherzoran
Registered User
Moj komp
 
Datum registracije: Feb 2009
Lokacija: Ivanec
Postovi: 22
hvala svima koji su mi pomogli. rješio sam slučaj radi na ovan način kako je objašnjeno u predposljednjem postu.
fisherzoran je offline   Reply With Quote
Staro 04.03.2009., 11:38   #41
Armand
192.168.0.1
 
Armand's Avatar
 
Datum registracije: Oct 2005
Lokacija: BiH
Postovi: 463
Citiraj:
Autor ivanr Pregled postova
@pinkskin
Možeš pokušati, ali mislim da ćeš imati problema sa čestim pucanjima veze zbog slabog signala ako uopće proradi. Možda je bolje da uzmeš WL-5470AP i staviš južnoamerički firmware pa ga nasviraš na maximum ako baš želiš pokušati.
kad se nasvira na maximum grije se ko svinja, obavezno stavit neki vent da piri po njemu
__________________
P4 3.0 Prescott (Zalman 7000b-cu) @ Gigabyte 8ik1100
2x512 Apacer ddr400
AiW x800xt + vf900
Hitachi 80gb Sata2
Corsair HX520W
Linksys WRT54GL@Tomato 1.25.8515 RAF (Victek Mod)
Armand je offline   Reply With Quote
Staro 04.03.2009., 12:12   #42
pinkskin
Premium
Moj komp
 
pinkskin's Avatar
 
Datum registracije: Sep 2006
Lokacija: Daruvar
Postovi: 1,744
Sa njegovog krova vidi se moja kuća i moja se vidi sa njegovog. Jel bi radilo ako bi on na krov dao ovakvu antenu (http://www.diskont24.com/product.php...cat=162&page=1) a ja samo da imam Thomsona ili bi ja moro dati Airlive pod krov sa nekom antenom.

Dali bi možda ova antena (http://www.diskont24.com/product.php...cat=162&page=1) povečala šta domet od AirLivea.
__________________

pinkskin je offline   Reply With Quote
Staro 04.03.2009., 20:31   #43
The Pill Man
Premium
 
The Pill Man's Avatar
 
Datum registracije: Jan 2006
Lokacija: Šibenik
Postovi: 325
re:pinkskin

Svaka antena ima svoje karakteristike a jedna od karakteristika je i relativno pojačanje (dBi). Samo po sebi ne govori sve o anteni ali za početak je sasvim dosta. A kako je navedena bitno bolja od originalne i signal bi bio bolji.

Na udaljenostima od 300 m dva airliva sa optičkom vidljivosti (bez prepreka i pretjeranog šuma u eteru) bi se mogla solidno umrežiti i bez ekstra antena ali sa preprekama u igri, ni sa boljim antenama i manjim udaljenostima nema garancije.

Općenito 2 AP-a na krovovima sa optičkom vidljivosti je najbolje rješenje. Što se tiče linka ruter -AP1 tj AP2-frend može biti wlan ili lan rješenje ovisno o signalu soba-krov.

Inače ako imaš dvije postojeće antene i zamijeniš samo jednu boljom, domet se neće povećati ni blizu kao kod poboljšavanja obiju antena. Naime, osim što se povećava zračenje neke antene njenim usmjerenjem, isto tako se povećava njena osjetljivost u istom smjeru, ali to znači i da se razina šuma može povećati a tim i prekriti razina korisnog signala.

Naravno, sve je to nešto "može", "možda" i sl. ali općenito kod radio veza treba prihvatiti da postoji veliki utjecaj okoline na linkove pa se zato za kvalitetnija i pouzdanija rješenja u wlanu treba težiti optičkoj vidljivosti i dobrim antenskim sustavima (pazi, u antenski sutav se podrazumijeva i kabel).

__________________
Pill Man
The Pill Man je offline   Reply With Quote
Staro 04.03.2009., 21:10   #44
pinkskin
Premium
Moj komp
 
pinkskin's Avatar
 
Datum registracije: Sep 2006
Lokacija: Daruvar
Postovi: 1,744
Krovovi se vide, malo grane od jednog oraha smetaju da bude 100% optička vidljivost, ovo da kabeli od antene mora biti što kraći to znam, pa frend planira antenu spojit na neki stari komp koji bi stavio na tavan da kabal antene bude što manji, a ja bi airlive spojio u repeatar mod ili kablom, tavan mi je točno iznad sobe s ruterom, od rutera do vrhakrova ima možda 5 metara.

Uzeli smo neku USB karticu sa antenom (7 dBi pojačanje) i na njegovom tavanu smo uhvatili moj signal od rutera, ali jako slab je bio.

Pa se nadamo da bi ovak kak sam napiso u prijašnjem posu bilo puno bolje, jedino nam preostaje da probamo.
__________________

pinkskin je offline   Reply With Quote
Staro 06.03.2009., 22:28   #45
fisherzoran
Registered User
Moj komp
 
Datum registracije: Feb 2009
Lokacija: Ivanec
Postovi: 22
kod mene nema ni 50% optičke vidljivosti pa imamo oko 80% signala s routera na krovu,ja sam kao antenu stavio kupljenu kantenu i radi.
fisherzoran je offline   Reply With Quote
Staro 07.01.2010., 19:03   #46
fisherzoran
Registered User
Moj komp
 
Datum registracije: Feb 2009
Lokacija: Ivanec
Postovi: 22
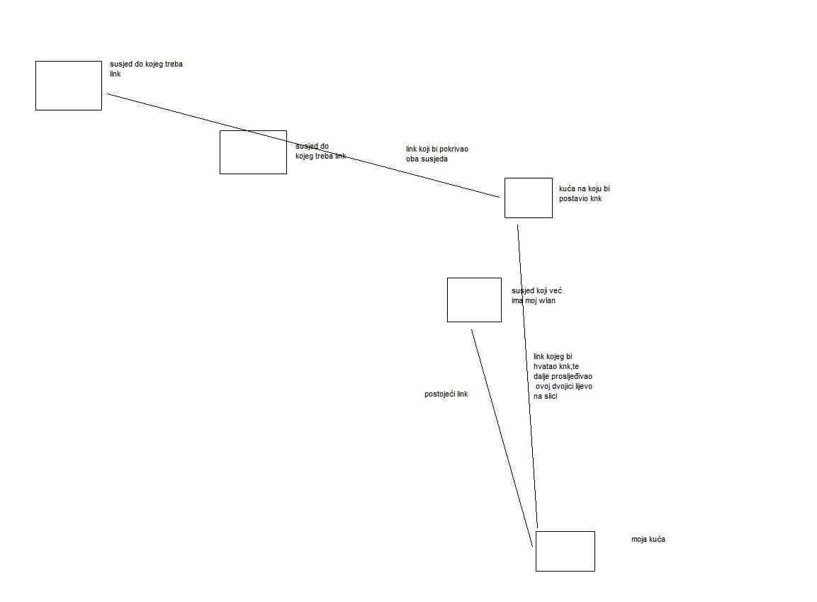
Pozdrav. sa ponovo ne otvaram novu temu ili neznam kaj. ko neko pročita i može mi pomići bio bih zahvalan. ovako stvari stoje. ovaj wlan koji sam tu gore prije napravio radi samo je sad došlo do toga da bi se još 2 prijatelja htjela spojiti,jedini je problem u tome što ne vide ni moju kuću ni bilo koju kuću od ovih prema kojima već postoji link. pa sam zato došao na ideju da postavim knk samo mi je pitanjemože li komp raditi s 2pci wireless kartice i mrežnom istovremeno? ovo mi se čini najednostavije rješenje jer trebam taj postojeći link usmejriti za 90 stupnjeva,i imam stari komp tako da bi ga mogao iskoristiti u tu namjenu. pa me zanima bi li taj komp radio. dodat ću i sliku da imate predodžbu kako sam si ja to smislil.
Attached Thumbnails
Click image for larger version

Name:	idejno rješenje.jpg‎
Views:	199
Size:	32.6 kB
ID:	10322  

Zadnje izmijenjeno od: fisherzoran. 07.01.2010. u 20:26.
fisherzoran je offline   Reply With Quote
Staro 08.01.2010., 01:01   #47
Nikky
Moderator
 
Nikky's Avatar
 
Datum registracije: Sep 2006
Lokacija: St
Postovi: 23,617
Najbitniji dio posta:
Citiraj:
Autor fisherzoran Pregled postova
došao na ideju da postavim knk samo mi je pitanje može li komp raditi s 2pci wireless kartice i mrežnom istovremeno?
Naravno da može, svakako linux bazirano.
Prije slaganja Komp na Krovu probaj posudit negdje AP koji ima Repeter mode (neki od spominjanih AirLive) i stavi ga na isto mjesto gdje si mislio stavit KnK.
Ako ovo radi onda imaš manje gnjavaže i manje potrošene struje.
Nikky je online   Reply With Quote
Staro 08.01.2010., 08:16   #48
fisherzoran
Registered User
Moj komp
 
Datum registracije: Feb 2009
Lokacija: Ivanec
Postovi: 22
problem je u tome što ga nemam od kuga posuditi,znam da bi trošio manje energije ali i to nije toliko bitno. kad bi to već i složio na linuxu možeš li mi objasniti koji software trebam i kako se to podesi ako nije problem?
fisherzoran je offline   Reply With Quote
Odgovori



Pravila postanja
Vi ne možete otvarati nove teme
Vi ne možete pisati odgovore
Vi ne možete uploadati priloge
Vi ne možete uređivati svoje poruke

BB code je Uključeno
Smajlići su Uključeno
[IMG] kod je Uključeno
HTML je Uključeno

Idi na