Forumi


Povratak   PC Ekspert Forum > Internet i mrežne tehnologije > Mreže
Ime
Lozinka

Odgovori
 
Uređivanje
Staro 04.10.2006., 23:55   #1
marko1303
Premium
 
marko1303's Avatar
 
Datum registracije: Aug 2006
Lokacija: Zaprešić
Postovi: 84
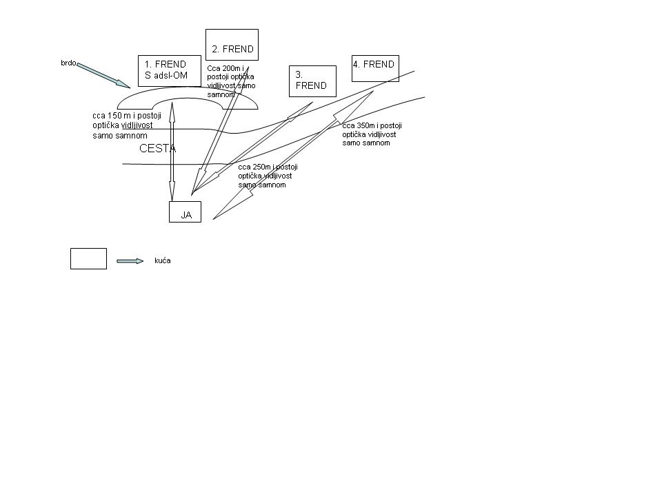
shema wirelessa

Molim vas pomozite mi oko spajanja wirelessa po ovoj shemi.
Znam da bi bilo najlakše kad bi ADSL bio kod mene, ali pošto je več kod njega na koji način sva petorica možemo share-at net?
Attached Thumbnails
Click image for larger version

Name:	shema wirelesa.jpg‎
Views:	267
Size:	34.5 kB
ID:	6615  
marko1303 je offline   Reply With Quote
Staro 05.10.2006., 00:07   #2
Milentije
Adrenaline junkie
Moj komp
 
Milentije's Avatar
 
Datum registracije: Apr 2006
Lokacija: Doboj - Banja Luka
Postovi: 3,593
Za savjete oko HW-a sacekaj nekog drugog, ali jedino sto ti ja mogu reci je to da ovi vrendovi 2. 3. i 4. nece imati ADSL dok tvoj komp nije u pogonu.
Ja imam slican slucaj kod sebe. Naime, ja imam wireless internet konekciju kod sebe koju sherujem burazu (u istoj sobi u kojoj je i moj komp), te sa rodjakom koji zivi dva prata ispod mene, i jednim komsijom koji zivi u ptizemlju. Jedina razlika je u tome sto kod tebe to treba da bude bez kabla, sto kod mene nije slucaj.
Ako imate sav potrebni hardware onda pogledaj ovo.
__________________
Lenovo ThinkPad W530 - Core i7 3840QM, 32 GB RAM, SSD Samsung 512 GB, nVidia Quadro K1000M 2 GB, 15.6" 1920x1080 IPS, baterija 9 ćelija
Milentije je offline   Reply With Quote
Oglasni prostor
Oglas
 
Oglas
Staro 05.10.2006., 00:25   #3
gonzo
HW&WLAN expert
Moj komp
 
gonzo's Avatar
 
Datum registracije: Mar 2003
Lokacija: Rijeka
Postovi: 928
po ovoj slici i po objasnjemima s nje najbolje bi bilo kod tebe stavi AP na kojeg ce se svi ostali spajat bezicno dok se ti na njega spojas kabelom,kod frenda gdje je ADSL stavi se router i eto ga,sad je samo pitanje koliko bi mogli izdvojit za hardware,antene i kablazu.
__________________
HP nw8440,IBM T60

gonzo je offline   Reply With Quote
Staro 05.10.2006., 02:45   #4
spawn
Premium
Moj komp
 
spawn's Avatar
 
Datum registracije: Aug 2004
Lokacija: Istra
Postovi: 8,489
Citiraj:
Autor gonzo Pregled postova
po ovoj slici i po objasnjemima s nje najbolje bi bilo kod tebe stavi AP na kojeg ce se svi ostali spajat bezicno dok se ti na njega spojas kabelom,kod frenda gdje je ADSL stavi se router i eto ga,sad je samo pitanje koliko bi mogli izdvojit za hardware,antene i kablazu.

Meni se isto cini da je to najbolja solucija.
Stavi AP kod sebe,ti se spoji na njega kablom a svi ostali nek se spoje bezicno,ukljucujuci frenda sa ADSL-om. On ce morat shareat svoju konekciju jer se spaja na tebe preko wireless kartice.
spawn je offline   Reply With Quote
Staro 05.10.2006., 09:46   #5
marko1303
Premium
 
marko1303's Avatar
 
Datum registracije: Aug 2006
Lokacija: Zaprešić
Postovi: 84
pa ovaj kod kojeg je router i ADSL bi se isto mogao kablom prikopčat na router, zar ne?
marko1303 je offline   Reply With Quote
Staro 05.10.2006., 09:49   #6
marko1303
Premium
 
marko1303's Avatar
 
Datum registracije: Aug 2006
Lokacija: Zaprešić
Postovi: 84
e da i kako da napravim kontrolu bandwidtha da se ostalima ne guši veza ako ja recimo skidam film? (uzeli bi flat i 3Mbit-a konekciju)
marko1303 je offline   Reply With Quote
Staro 05.10.2006., 12:18   #7
S@ky
Registered User
Moj komp
 
S@ky's Avatar
 
Datum registracije: Oct 2006
Lokacija: Hrvatska
Postovi: 8
e kontrola bandwith-a je malo zeznuta....možda bi poslužio mikrotik ili neko drugo softversko riješenje...nemam baš previše iskustva sa tim....nekakav stari PC na tavan i konfiguriraj da limitira bandwith.....
S@ky je offline   Reply With Quote
Staro 05.10.2006., 14:12   #8
spawn
Premium
Moj komp
 
spawn's Avatar
 
Datum registracije: Aug 2004
Lokacija: Istra
Postovi: 8,489
Citiraj:
Autor marko1303 Pregled postova
pa ovaj kod kojeg je router i ADSL bi se isto mogao kablom prikopčat na router, zar ne?
Pa ako si ti AP ,ovaj tip sa aDSL-om se mora povezat na tebe. Ako ima router,onda se mora linkat na tebe nekako. Jer ruoter isto radi kao AP. Jedino ako ukljucis WDS pa tako povezes njegov router i tvoj ap.Ali sa WDS-om nisam imao bas neka lijepa iskustva.
S druge strane ako nemate toliko opreme,onda se frend s adslom (ako ima modem) spoji na tebe wifi karticom kao klijent i share-a svoju konekciju svima vama. Jedina mana je sto covjek mora imati komp upapljen 24H na dan.
Ili nabaviti router i ap(PC). Ruoter povezati na AP(PC) koji radi klijent modu i s tim ap-om se povezati na TVOJ AP

spawn je offline   Reply With Quote
Staro 05.10.2006., 21:34   #9
ou75id32
Banned
 
Datum registracije: Aug 2006
Postovi: 153
Za kontrolu bandwith-a definitivno mikrotik i kao zamjena za AP.
Nema tog AP-a koji se može mjeriti sa mikrotikom jer su mogućnosti s njim jako velike: od sigurnosti, kontrole bandwitha, kvaliteti prometa koji se odvija u njemu, jednostavnosti konfiguracije putem web sučelja itd..
Cijena mu ovisi o komponentama od kojih je sklopljen a dovoljna je stara matična sa 300 MHZ procesorom (može i manje ali ...), 64MB rama, HDD od 200MB i minimalno jedna wlan kartica ( dakle moguće ih je staviti i više.. ) i mrežne kartice koje moraju podržavati linux... ( većina ih radi ..realtek npr ).
Dakle preko njega je moguće svašta pa čak i ako mislite hotspot dizati...
Cijena je dakle samo vezana uz wlan kartice i mrežne ( 20kn min ) ako ih nemate i ispadne jeftiniji ili u rangu kvalitetnijeg AP-a jer su routeri dosta skuplji. Koliko god za svaki AP piše da može primiti oko 250 korisnika ( teoretski ako nema nikakvog prometa ) nije istina jer nakon spajanja nekoliko korisnika koji imaju malo jači promet dolazi do pucanja ( npr Teamspeak, Windows Communicator, FTP server i dr... )
Veliku uštedu ćete dobiti ako se sami bacite na izradu antena
pa evo i link :
http://yu1aw.ba-karlsruhe.de/ANT.htm
Moja je preporuka za AMOS antenu jer se pokazala jako dobra i jednostavna je za izradu...
ou75id32 je offline   Reply With Quote
Staro 05.10.2006., 21:50   #10
MasterX
do you speak it?
 
Datum registracije: Mar 2003
Lokacija: ::1
Postovi: 1,629
da slozis takvu mrezu, mozes koristiti WDS (Wireless Distribution System) a to ima Buffalo, Linksys...


moja preporuka je Linksys WRT54GL sa omni antenom (9db) kod tebe a ostali neka se spajaju bezicnim karticama (ako mogu)

kod tvog frenda koji ima DSL isto WRT54GL i onda mozete shareati net bez obzira jel njegov kompjuter upaljen ili nije!

za QOS/traffic shaper mogu preporuciti m0n0wall (dovoljna je neka starija konfiguracija)

http://img433.imageshack.us/my.php?i...titled2rd5.jpg
__________________
Drinking Rum before 10am makes you a Pirate, not an Alcoholic.
MasterX je offline   Reply With Quote
Oglasni prostor
Oglas
 
Oglas
Staro 06.10.2006., 03:16   #11
spawn
Premium
Moj komp
 
spawn's Avatar
 
Datum registracije: Aug 2004
Lokacija: Istra
Postovi: 8,489
Citiraj:
Autor MasterX Pregled postova
da slozis takvu mrezu, mozes koristiti WDS (Wireless Distribution System) a to ima Buffalo, Linksys...


moja preporuka je Linksys WRT54GL sa omni antenom (9db) kod tebe a ostali neka se spajaju bezicnim karticama (ako mogu)

kod tvog frenda koji ima DSL isto WRT54GL i onda mozete shareati net bez obzira jel njegov kompjuter upaljen ili nije!

za QOS/traffic shaper mogu preporuciti m0n0wall (dovoljna je neka starija konfiguracija)

http://img433.imageshack.us/my.php?i...titled2rd5.jpg
daj mi reci jesi li probao WDS sa tim linksysom. Nemam bas dobra iskustva sa WDS-om.
spawn je offline   Reply With Quote
Staro 06.10.2006., 13:08   #12
marko1303
Premium
 
marko1303's Avatar
 
Datum registracije: Aug 2006
Lokacija: Zaprešić
Postovi: 84
Ja bi kod sebe stavio D-linkov AP (DWL-2100AP) a kod ovog frenda gdje je ADSL bi stavio neki router koji ima kontrolu bandwidtha, samo je problem što ne znam koji to ima. Ako itko zna molim da mi kaže!
HVALA!
marko1303 je offline   Reply With Quote
Staro 06.10.2006., 13:12   #13
Renesis
Ex-Gastarbajter
Moj komp
 
Renesis's Avatar
 
Datum registracije: Sep 2003
Lokacija: Zagreb / Rijeka
Postovi: 5,472
Ja imam 2x Linksys WRT54GL, flashani sa Thiborovim firmwareom, i WDS radi ko zvjer... Speedbooster isto dobio sam 15%
__________________

Abit IS7-E + TR NB-1
Intel Pentium 4 2.8E@3500(250*14, 1.45V) na vodi
2x512Mb DDR Kingston (2.5-3-3-7, 200Mhz)
ATI Radeon 9800PRO 128Mb @ default (412/385 max)
Audigy 2 ZS, SkyStar 2, Hauppauge WinTV, Hitachi 160Gb
Logitech Z-5500, Xerox XA7-19i
Moja makina - tišina je prednost

A. Einstein - Samo su dvije stvari neograničene, ljudska glupost i svemir, a za svemir baš i nisam siguran.

Homemade custom kanta - projekt
Homemade vodeno part1
Homemade vodeno part2
Renesis je offline   Reply With Quote
Staro 06.10.2006., 14:32   #14
marko1303
Premium
 
marko1303's Avatar
 
Datum registracije: Aug 2006
Lokacija: Zaprešić
Postovi: 84
tko zna koji routeri imaju mogučnost podešavanja kontrole bandwidtha?
marko1303 je offline   Reply With Quote
Staro 07.10.2006., 21:15   #15
MasterX
do you speak it?
 
Datum registracije: Mar 2003
Lokacija: ::1
Postovi: 1,629
Citiraj:
Autor Bruno_Rv Pregled postova
daj mi reci jesi li probao WDS sa tim linksysom. Nemam bas dobra iskustva sa WDS-om.
da li sam probao WDS? pa 3 godine ga (zlo)rabim...
nikad neces dobiti takvu stabilnost i transparetnost wlana izmedju dva lan-a kao sa wds-om

radi vise nego odlicno!

@marko1303
wrt54g/gs/gl ima QOS ali za ozbiljan bandwidth control ipak uzmi m0n0wall
__________________
Drinking Rum before 10am makes you a Pirate, not an Alcoholic.
MasterX je offline   Reply With Quote
Staro 07.10.2006., 23:39   #16
spawn
Premium
Moj komp
 
spawn's Avatar
 
Datum registracije: Aug 2004
Lokacija: Istra
Postovi: 8,489
Citiraj:
Autor MasterX Pregled postova
da li sam probao WDS? pa 3 godine ga (zlo)rabim...
nikad neces dobiti takvu stabilnost i transparetnost wlana izmedju dva lan-a kao sa wds-om

radi vise nego odlicno!

@marko1303
wrt54g/gs/gl ima QOS ali za ozbiljan bandwidth control ipak uzmi m0n0wall

Cujem da OPENBSD ima odlican bandwith monitor i firewall. Probao netko?
spawn je offline   Reply With Quote
Oglasni prostor
Oglas
 
Oglas
Odgovori


Uređivanje

Pravila postanja
Vi ne možete otvarati nove teme
Vi ne možete pisati odgovore
Vi ne možete uploadati priloge
Vi ne možete uređivati svoje poruke

BB code je Uključeno
Smajlići su Uključeno
[IMG] kod je Uključeno
HTML je Uključeno

Idi na